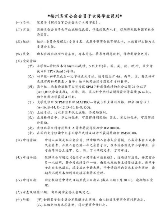
2022年会员子女奖学金

檳州客家公會獎、貸學金由81日起开始接受申请至830日截止。

欢迎会员乡亲前来秘书处询问及申请。

(一)          會員子女獎勵金 :

    2021年度政府:

                   I.            小学学校校本评估(PBS)

                 II.            初中三 (T3)

              III.            大馬教育文憑 (SPM)

              IV.            高級教育文憑 (STPM)

                V.            MATRIC 會考成績為準

(二)          會員或其子女大專貸學金 :

                    I.            接受具修讀大專資格並已獲錄取就讀之會員或其子女申請

                  II.            已有向该會貸款而欲續貸者,亦需向該會提呈所需的上一學期/學年的學業成績單供批核後方可享有2022年度的貸款。

(三)         中文系獎勵金

                   I.            接受在大專修讀中文系的會員子女申請。

(每名只可申請一次,年前已領過該獎金者將不受理。)

獎貸學金頒發典礼日期將會另行通知。

申请者可到本会秘书处领取申请表格或在槟州客家公会网页或Facebook 下载申请表格。

填妥后可电邮至pghakka@gmail.comWhatsapp +6016  668 6301或邮寄至以下地址:

 No. 34, 3rd Floor, Burma Road, 10050 George Town, Penang.

檳客家公會秘書處04-229060304-2299603016-6686301

 

槟州客家公会

总务:
邱文发硕士
文教主任:游健祥 同启