檳州客家公會 Penang HAKKA Association
主頁
关于我们
▼
• 公会简史
• 创办人与历代会长
• 顾问团与董事会
• 青年团
• 妇女组
• 歌乐团
• 新修订章程
活动
▼
• 2025年度常年会员大会
• 2024年度常年会员大会
• 慶祝成立84周年紀念聯歡晚宴
• 2023年度会员大会
• 2022年会员大会
• 檳州客家公會2021年會員大會通告
• 世客30恳亲大会火炬行”槟岛站 25/8/2019
• 海外客家行动灶下(2019年9月16日及17日)
• 出席关心香港时局座谈会
• 受邀参加光明日报员工宴助庆
• 荷兰客家同乡到访
• 世界客属第30届恳亲大会
新闻动态
▼
•
• 会员大会
• 奖贷学金接受申请新闻
• 檳客家公會董事初選
• 槟州客家公会董事复选
各類表格
▼
• 2025年度会员子女奖励金申请细则及表格
•
• 2025年度贷学金申请细则及表格
• 2024年度奖励金申请细则
• 2024年度贷学金申请细则
• 申请2023年奖励金细则及表格
• 2023年贷学金申请细则
• 2021年奖学金申请表格
• 2021年贷学金申请表格
• 申请入会表格
• 2022年会员子女奖学金
• 2022年会员子女贷学金
客家文物馆
大马客联会
海内外连线
联系我们
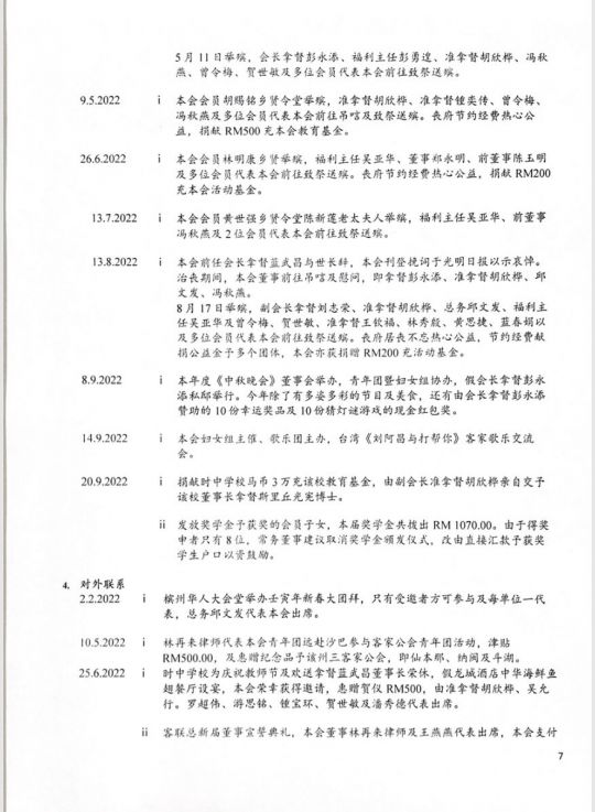
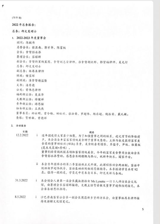
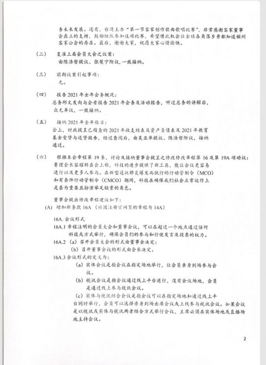
2023年度会员大会
X
<<
>>